当前位置:返回首页 > 信息公开 > 主要业绩主要业绩
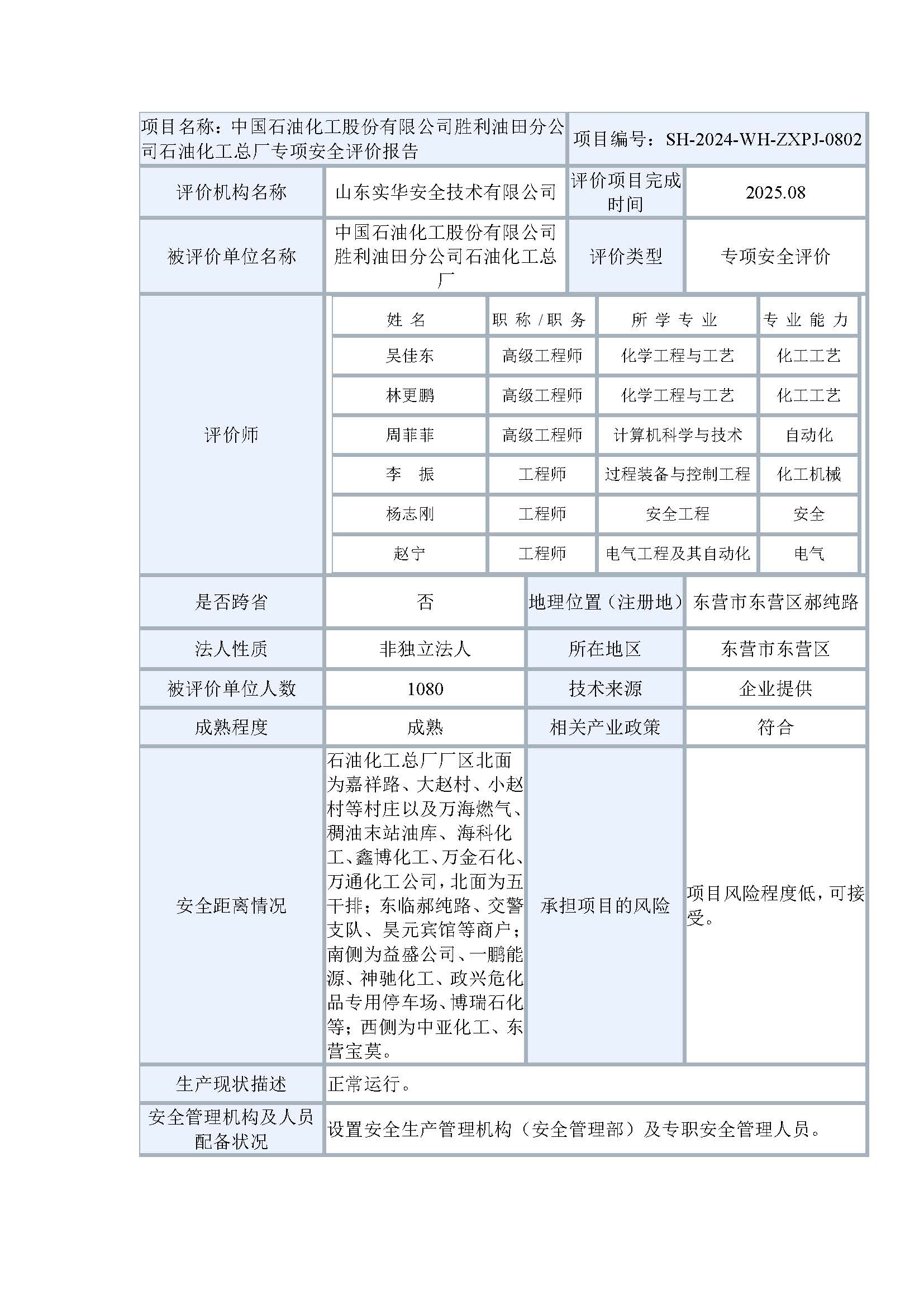
中国石油化工股份有限公司胜利油田分公司石油化工总厂专项安全评价报告
发布时间:2025/9/8 9:24:34
相关新闻
- 2020-08-25 ·安监总管三[2011]95号《国家安全监管总局关于公布首批重...
- 2020-08-25 ·山东省冶金等工贸行业安全专项整治三年行动实施方案
- 2020-08-25 ·山东省非煤矿山安全专项整治三年行动实施方案
- 2020-08-25 ·山东省危险化学品安全专项整治三年行动实施方案
信息公开/News
联系我们/Contact us
- 电话:刘健18054389803
邓清18854630025 - 传真:
- 邮编:257000
- 邮箱:18854630025@126.com
- 地址:东营市西城淄博路9号柏年大厦F座301室






